摘要:從吃垃圾食品中獲得的快樂,經常被指責為我們社會中暴飲暴食和肥胖率上升的原因。
吃垃圾食品帶來的愉悅感——比如咬下咸咸的、油膩的薯條和美味的漢堡時多巴胺的激增——常常被認為是導致我們暴飲暴食和社會肥胖率上升的原因。然而,加州大學伯克利分校科學家的一項新研究表明,即使吃垃圾食品,享受進食的樂趣對于在一個充斥著廉價高脂肪食品的社會中保持健康體重至關重要。
矛盾的是,軼事證據表明,肥胖人群可能從進食中獲得的愉悅感比正常體重的人少。對肥胖個體的大腦掃描顯示,當面對食物時,與愉悅相關的大腦區域的活動減少,這一模式也在動物研究中觀察到。
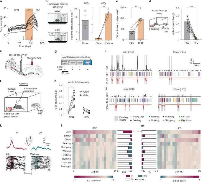
圖1 神經降壓素信號的變化促使肥胖患者的享樂價值下降現在,加州大學伯克利分校的研究人員已經確定了這種現象的可能潛在原因——神經張力素(neurotensin)的減少,這是一種與多巴胺網絡相互作用的大腦肽,以及一種恢復進食愉悅感的潛在策略,這種策略有助于減少總體攝入量。
研究表明,一種意想不到的大腦機制可以解釋為什么長期高脂肪飲食會減少對高脂肪、含糖食品的渴望,即使這些食品仍然很容易獲得。研究人員提出,肥胖個體對這些食品缺乏渴望是由于長期攝入高熱量食品導致的進食愉悅感的喪失。失去這種愉悅感實際上可能會加劇肥胖的進展。
“對垃圾食品的自然偏好本身并不一定是壞事,但失去這種偏好可能會進一步加劇肥胖。”加州大學伯克利分校神經科學系教授、海倫·威爾斯神經科學研究所成員Stephan Lammel說。
研究人員發現,這種效應是由特定大腦區域中神經張力素的減少驅動的,該區域與多巴胺網絡相連。重要的是,他們證明了通過飲食改變或增強神經張力素產生的基因操作來恢復神經張力素水平,可以重新喚起進食的愉悅感,并促進減肥。
“高脂肪飲食會改變大腦,導致神經張力素水平降低,進而改變我們進食和對這些食物的反應方式,”Lammel說,“我們找到了一種恢復對高熱量食品渴望的方法,這實際上可能有助于體重管理。”
盡管小鼠的研究結果并不總能直接轉化為人類的結果,但這一發現可能為通過恢復與食物相關的愉悅感和打破不健康飲食模式來解決肥胖問題開辟新的途徑。
“想象一下在巴黎一家很棒的餐廳享用一份令人驚嘆的甜點——你會感受到多巴胺和幸福感的爆發,”加州大學伯克利分校博士后研究員Neta Gazit Shimoni說,“我們發現,正常飲食的小鼠也有同樣的感受,但在高脂肪飲食的小鼠中卻缺失了。它們可能出于習慣或無聊而繼續進食,而不是真正的享受。”
Gazit Shimoni和前加州大學伯克利分校研究生Amanda Tose是該研究的共同第一作者,Lammel是通訊作者,該研究將于3月26日發表在《Nature》雜志上。
解決肥胖研究中的長期謎題
幾十年來,醫生和研究人員一直在努力理解和治療肥胖,因為無數的流行飲食和飲食方案未能產生長期效果。最近,GLP-1激動劑(如Ozempic)的成功脫穎而出,它們通過增加飽腹感來抑制食欲。
Lammel研究大腦回路,特別是多巴胺網絡,它在獎勵和動機中起著關鍵作用。多巴胺通常與愉悅相關,強化了我們尋求獎勵體驗的欲望,例如攝入高熱量食物。
在用高脂肪飲食飼養小鼠時,Gazit Shimoni注意到一個顯著的悖論:在它們的籠子里,這些小鼠強烈偏好含有60%脂肪的高脂肪飼料,而不是只有4%脂肪的普通飼料,導致它們體重過度增加。然而,當它們被帶出籠子并可以自由獲取黃油、花生醬、果醬或巧克力等高熱量零食時,它們的進食欲望比正常飲食的小鼠要低得多,而正常飲食的小鼠會立即吃掉所有提供給它們的食物。
“如果給正常飲食的小鼠一個機會,它們會立即吃這些食物,”Gazit Shimoni說,“我們只在高脂肪飲食的小鼠中看到這種進食動機的悖論性減弱。”
她發現這種效應在過去的其他研究中也有報道,但沒有人跟進以找出原因,以及這種效應如何與這些小鼠中觀察到的肥胖表型相關聯。

圖2 慢性HFD促進享樂喂養期間NAcLat→VTA活性的解偶聯
恢復神經張力素可逆轉肥胖相關的大腦變化
為了研究這一現象,Lammel和他的團隊使用了光遺傳學技術,這種技術允許科學家用光控制大腦回路。他們發現,在正常飲食的小鼠中,刺激與多巴胺網絡相連的大腦回路會增加它們對高熱量食物的渴望,但在肥胖小鼠中,同樣的刺激沒有任何效果,這表明一定發生了某種變化。
他們發現的原因是,肥胖小鼠中神經張力素的減少如此之多,以至于它阻止了多巴胺觸發對高熱量食物的通常愉悅反應。
“神經張力素是這個缺失的環節,”Lammel說,“通常情況下,它增強多巴胺活性以驅動獎勵和動機。但在高脂肪飲食的小鼠中,神經張力素被下調,它們失去了對高熱量食物的強烈渴望——即使這些食物很容易獲得。”
研究人員隨后測試了恢復神經張力素水平的方法。當肥胖小鼠在正常飲食中切換回兩周時,它們的神經張力素水平恢復正常,多巴胺功能得到恢復,它們重新對高熱量食物產生了興趣。
當使用基因方法人工恢復神經張力素水平時,小鼠不僅減輕了體重,還表現出焦慮減少和活動能力改善。它們的進食行為也正常化,對高熱量食物的動機增加,同時在籠子里的總食物消耗量減少。
“恢復神經張力素對于防止失去對高熱量食物的渴望似乎非常、非常重要,”Lammel說,“它并不能讓你免于再次變得肥胖,但它有助于控制進食行為,使其恢復正常。”
朝著更精準的肥胖治療邁進
盡管直接給予神經張力素理論上可以恢復肥胖個體的進食動機,但神經張力素作用于許多大腦區域,增加了出現不希望的副作用的風險。為了克服這一點,研究人員使用了基因測序技術,這使他們能夠識別調節肥胖小鼠中神經張力素功能的特定基因和分子途徑。
這一發現為未來的肥胖治療提供了關鍵的分子靶點,為能夠選擇性增強神經張力素功能而不產生廣泛系統性效應的更精準療法鋪平了道路。
“我們現在有了這些神經元的完整基因譜,以及它們如何隨著高脂肪飲食而變化,”Lammel說,“下一步是探索神經張力素上游和下游的途徑,以找到精確的治療靶點。”
Lammel和Gazit Shimoni計劃擴大他們的研究,探索神經張力素在肥胖之外的作用,研究其在糖尿病和飲食失調中的參與。
“更大的問題是這些系統是否在不同條件下相互作用,”Gazit Shimoni說,“饑餓如何影響多巴胺回路?在飲食失調中發生了什么?這些是我們接下來要研究的問題。”
參考資料
[1] Changes in neurotensin signalling drive hedonic devaluation in obesity
摘要:從吃垃圾食品中獲得的快樂,經常被指責為我們社會中暴飲暴食和肥胖率上升的原因。
吃垃圾食品帶來的愉悅感——比如咬下咸咸的、油膩的薯條和美味的漢堡時多巴胺的激增——常常被認為是導致我們暴飲暴食和社會肥胖率上升的原因。然而,加州大學伯克利分校科學家的一項新研究表明,即使吃垃圾食品,享受進食的樂趣對于在一個充斥著廉價高脂肪食品的社會中保持健康體重至關重要。
矛盾的是,軼事證據表明,肥胖人群可能從進食中獲得的愉悅感比正常體重的人少。對肥胖個體的大腦掃描顯示,當面對食物時,與愉悅相關的大腦區域的活動減少,這一模式也在動物研究中觀察到。
圖1 神經降壓素信號的變化促使肥胖患者的享樂價值下降現在,加州大學伯克利分校的研究人員已經確定了這種現象的可能潛在原因——神經張力素(neurotensin)的減少,這是一種與多巴胺網絡相互作用的大腦肽,以及一種恢復進食愉悅感的潛在策略,這種策略有助于減少總體攝入量。
研究表明,一種意想不到的大腦機制可以解釋為什么長期高脂肪飲食會減少對高脂肪、含糖食品的渴望,即使這些食品仍然很容易獲得。研究人員提出,肥胖個體對這些食品缺乏渴望是由于長期攝入高熱量食品導致的進食愉悅感的喪失。失去這種愉悅感實際上可能會加劇肥胖的進展。
“對垃圾食品的自然偏好本身并不一定是壞事,但失去這種偏好可能會進一步加劇肥胖。”加州大學伯克利分校神經科學系教授、海倫·威爾斯神經科學研究所成員Stephan Lammel說。
研究人員發現,這種效應是由特定大腦區域中神經張力素的減少驅動的,該區域與多巴胺網絡相連。重要的是,他們證明了通過飲食改變或增強神經張力素產生的基因操作來恢復神經張力素水平,可以重新喚起進食的愉悅感,并促進減肥。
“高脂肪飲食會改變大腦,導致神經張力素水平降低,進而改變我們進食和對這些食物的反應方式,”Lammel說,“我們找到了一種恢復對高熱量食品渴望的方法,這實際上可能有助于體重管理。”
盡管小鼠的研究結果并不總能直接轉化為人類的結果,但這一發現可能為通過恢復與食物相關的愉悅感和打破不健康飲食模式來解決肥胖問題開辟新的途徑。
“想象一下在巴黎一家很棒的餐廳享用一份令人驚嘆的甜點——你會感受到多巴胺和幸福感的爆發,”加州大學伯克利分校博士后研究員Neta Gazit Shimoni說,“我們發現,正常飲食的小鼠也有同樣的感受,但在高脂肪飲食的小鼠中卻缺失了。它們可能出于習慣或無聊而繼續進食,而不是真正的享受。”
Gazit Shimoni和前加州大學伯克利分校研究生Amanda Tose是該研究的共同第一作者,Lammel是通訊作者,該研究將于3月26日發表在《Nature》雜志上。
解決肥胖研究中的長期謎題
幾十年來,醫生和研究人員一直在努力理解和治療肥胖,因為無數的流行飲食和飲食方案未能產生長期效果。最近,GLP-1激動劑(如Ozempic)的成功脫穎而出,它們通過增加飽腹感來抑制食欲。
Lammel研究大腦回路,特別是多巴胺網絡,它在獎勵和動機中起著關鍵作用。多巴胺通常與愉悅相關,強化了我們尋求獎勵體驗的欲望,例如攝入高熱量食物。
在用高脂肪飲食飼養小鼠時,Gazit Shimoni注意到一個顯著的悖論:在它們的籠子里,這些小鼠強烈偏好含有60%脂肪的高脂肪飼料,而不是只有4%脂肪的普通飼料,導致它們體重過度增加。然而,當它們被帶出籠子并可以自由獲取黃油、花生醬、果醬或巧克力等高熱量零食時,它們的進食欲望比正常飲食的小鼠要低得多,而正常飲食的小鼠會立即吃掉所有提供給它們的食物。
“如果給正常飲食的小鼠一個機會,它們會立即吃這些食物,”Gazit Shimoni說,“我們只在高脂肪飲食的小鼠中看到這種進食動機的悖論性減弱。”
她發現這種效應在過去的其他研究中也有報道,但沒有人跟進以找出原因,以及這種效應如何與這些小鼠中觀察到的肥胖表型相關聯。

圖2 慢性HFD促進享樂喂養期間NAcLat→VTA活性的解偶聯
恢復神經張力素可逆轉肥胖相關的大腦變化
為了研究這一現象,Lammel和他的團隊使用了光遺傳學技術,這種技術允許科學家用光控制大腦回路。他們發現,在正常飲食的小鼠中,刺激與多巴胺網絡相連的大腦回路會增加它們對高熱量食物的渴望,但在肥胖小鼠中,同樣的刺激沒有任何效果,這表明一定發生了某種變化。
他們發現的原因是,肥胖小鼠中神經張力素的減少如此之多,以至于它阻止了多巴胺觸發對高熱量食物的通常愉悅反應。
“神經張力素是這個缺失的環節,”Lammel說,“通常情況下,它增強多巴胺活性以驅動獎勵和動機。但在高脂肪飲食的小鼠中,神經張力素被下調,它們失去了對高熱量食物的強烈渴望——即使這些食物很容易獲得。”
研究人員隨后測試了恢復神經張力素水平的方法。當肥胖小鼠在正常飲食中切換回兩周時,它們的神經張力素水平恢復正常,多巴胺功能得到恢復,它們重新對高熱量食物產生了興趣。
當使用基因方法人工恢復神經張力素水平時,小鼠不僅減輕了體重,還表現出焦慮減少和活動能力改善。它們的進食行為也正常化,對高熱量食物的動機增加,同時在籠子里的總食物消耗量減少。
“恢復神經張力素對于防止失去對高熱量食物的渴望似乎非常、非常重要,”Lammel說,“它并不能讓你免于再次變得肥胖,但它有助于控制進食行為,使其恢復正常。”
朝著更精準的肥胖治療邁進
盡管直接給予神經張力素理論上可以恢復肥胖個體的進食動機,但神經張力素作用于許多大腦區域,增加了出現不希望的副作用的風險。為了克服這一點,研究人員使用了基因測序技術,這使他們能夠識別調節肥胖小鼠中神經張力素功能的特定基因和分子途徑。
這一發現為未來的肥胖治療提供了關鍵的分子靶點,為能夠選擇性增強神經張力素功能而不產生廣泛系統性效應的更精準療法鋪平了道路。
“我們現在有了這些神經元的完整基因譜,以及它們如何隨著高脂肪飲食而變化,”Lammel說,“下一步是探索神經張力素上游和下游的途徑,以找到精確的治療靶點。”
Lammel和Gazit Shimoni計劃擴大他們的研究,探索神經張力素在肥胖之外的作用,研究其在糖尿病和飲食失調中的參與。
“更大的問題是這些系統是否在不同條件下相互作用,”Gazit Shimoni說,“饑餓如何影響多巴胺回路?在飲食失調中發生了什么?這些是我們接下來要研究的問題。”
參考資料
[1] Changes in neurotensin signalling drive hedonic devaluation in obesity


