當前位置:首頁 >新聞中心 >市場動態


阿爾茨海默病SIRT2酶與記憶修復的希望


  市場動態     |      2025-04-21
摘要:研究小組發現了一種以前未知的酶SIRT2。
韓國基礎科學研究所(IBS)的一個研究團隊發現了一種之前未知的酶SIRT2,它在與阿爾茨海默病(AD)相關的記憶喪失中起著關鍵作用。該研究由IBS認知與社會性研究中心主任李政勛(C Justin LEE)領導,為理解星形膠質細胞如何通過產生過量的抑制性神經遞質GABA來促進認知能力下降提供了重要見解。
曾經被認為只支持神經元的星形膠質細胞,現在已知可以積極影響大腦功能。在阿爾茨海默病中,星形膠質細胞變得具有反應性,這意味著它們會因淀粉樣蛋白β(Aβ)斑塊的存在而改變行為,而淀粉樣蛋白β斑塊是該疾病的標志性特征。盡管星形膠質細胞試圖清除這些斑塊,但這一過程卻引發了一系列有害的連鎖反應。首先,它們通過自噬作用攝取這些斑塊(Kim和Chun,2024年)并通過尿素循環將其降解(Ju等,2022年),這是之前研究中發現的。然而,這種分解導致了GABA的過量產生,從而抑制了大腦活動,導致記憶受損。此外,這一途徑還會產生過氧化氫(H?O?),這是一種有毒副產品,會導致進一步的神經元死亡和神經退行性病變。
SIRT2和ALDH1A1作為阿爾茨海默病星形膠質細胞GABA產生的關鍵酶圖1 SIRT2和ALDH1A1作為阿爾茨海默病星形膠質細胞GABA產生的關鍵酶
IBS研究團隊著手揭示哪些酶負責過量的GABA產生,希望找到一種方法,能夠在不干擾其他大腦功能的情況下,選擇性地阻斷其有害影響。通過分子分析、顯微鏡成像和電生理學,研究人員確定SIRT2和ALDH1A1是參與阿爾茨海默病受影響的星形膠質細胞中GABA過量產生的重要酶。
在常用的AD小鼠模型的星形膠質細胞以及死后人類AD患者的大腦中,都發現SIRT2蛋白有所增加。“當我們在AD小鼠中抑制星形膠質細胞中SIRT2的表達時,我們觀察到記憶部分恢復,GABA產生減少”,該研究的主要作者、IBS的博士后研究員Mridula BHALLA引用說。“盡管我們預期GABA釋放會減少,但我們發現小鼠的短期工作記憶(Y迷宮)得到了恢復,而空間記憶(NPR)卻沒有。這令人興奮,但也給我們留下了更多問題。”
SIRT2參與GABA產生的最后一步,而H?O?則在過程的早期產生。因此,即使在沒有SIRT2的情況下,細胞也可能持續產生并釋放H?O?。“事實上,我們發現抑制SIRT2會繼續產生H?O?,這表明即使GABA產生減少,神經退行性病變也可能繼續”,主任李政勛說。
通過將SIRT2和ALDH1A1確定為下游靶點,科學家們現在可以有選擇地抑制GABA的產生,而不影響H?O?水平。這是一個關鍵突破,因為它允許研究人員將GABA和H?O?的影響分開,并研究它們在神經退行性病變中的各自作用。
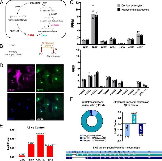
Sirt2在皮質和海馬星形膠質細胞中高度表達
 圖2 Sirt2在皮質和海馬星形膠質細胞中高度表達
主任李政勛強調了這些發現的重要性,他說:“到目前為止,我們一直在阿爾茨海默病研究中使用MAOB抑制劑,它阻止了H?O?以及GABA的產生。通過確定MAOB下游的酶SIRT2和ALDH1A1,我們現在可以有選擇地抑制GABA的產生,而不影響H?O?,這將使我們能夠剖析GABA和H?O?的影響,并研究它們在疾病進展中的各自作用。”
盡管SIRT2可能不是直接的藥物靶點,因為其對神經退行性病變的影響有限,但這項研究為旨在控制阿爾茨海默病中星形膠質細胞反應性的更精確治療策略鋪平了道路。
參考資料
[1] SIRT2 and ALDH1A1 as critical enzymes for astrocytic GABA production in Alzheimer’s disease

 

摘要:研究小組發現了一種以前未知的酶SIRT2。
韓國基礎科學研究所(IBS)的一個研究團隊發現了一種之前未知的酶SIRT2,它在與阿爾茨海默病(AD)相關的記憶喪失中起著關鍵作用。該研究由IBS認知與社會性研究中心主任李政勛(C Justin LEE)領導,為理解星形膠質細胞如何通過產生過量的抑制性神經遞質GABA來促進認知能力下降提供了重要見解。
曾經被認為只支持神經元的星形膠質細胞,現在已知可以積極影響大腦功能。在阿爾茨海默病中,星形膠質細胞變得具有反應性,這意味著它們會因淀粉樣蛋白β(Aβ)斑塊的存在而改變行為,而淀粉樣蛋白β斑塊是該疾病的標志性特征。盡管星形膠質細胞試圖清除這些斑塊,但這一過程卻引發了一系列有害的連鎖反應。首先,它們通過自噬作用攝取這些斑塊(Kim和Chun,2024年)并通過尿素循環將其降解(Ju等,2022年),這是之前研究中發現的。然而,這種分解導致了GABA的過量產生,從而抑制了大腦活動,導致記憶受損。此外,這一途徑還會產生過氧化氫(H?O?),這是一種有毒副產品,會導致進一步的神經元死亡和神經退行性病變。
SIRT2和ALDH1A1作為阿爾茨海默病星形膠質細胞GABA產生的關鍵酶圖1 SIRT2和ALDH1A1作為阿爾茨海默病星形膠質細胞GABA產生的關鍵酶
IBS研究團隊著手揭示哪些酶負責過量的GABA產生,希望找到一種方法,能夠在不干擾其他大腦功能的情況下,選擇性地阻斷其有害影響。通過分子分析、顯微鏡成像和電生理學,研究人員確定SIRT2和ALDH1A1是參與阿爾茨海默病受影響的星形膠質細胞中GABA過量產生的重要酶。
在常用的AD小鼠模型的星形膠質細胞以及死后人類AD患者的大腦中,都發現SIRT2蛋白有所增加。“當我們在AD小鼠中抑制星形膠質細胞中SIRT2的表達時,我們觀察到記憶部分恢復,GABA產生減少”,該研究的主要作者、IBS的博士后研究員Mridula BHALLA引用說。“盡管我們預期GABA釋放會減少,但我們發現小鼠的短期工作記憶(Y迷宮)得到了恢復,而空間記憶(NPR)卻沒有。這令人興奮,但也給我們留下了更多問題。”
SIRT2參與GABA產生的最后一步,而H?O?則在過程的早期產生。因此,即使在沒有SIRT2的情況下,細胞也可能持續產生并釋放H?O?。“事實上,我們發現抑制SIRT2會繼續產生H?O?,這表明即使GABA產生減少,神經退行性病變也可能繼續”,主任李政勛說。
通過將SIRT2和ALDH1A1確定為下游靶點,科學家們現在可以有選擇地抑制GABA的產生,而不影響H?O?水平。這是一個關鍵突破,因為它允許研究人員將GABA和H?O?的影響分開,并研究它們在神經退行性病變中的各自作用。
Sirt2在皮質和海馬星形膠質細胞中高度表達
 圖2 Sirt2在皮質和海馬星形膠質細胞中高度表達
主任李政勛強調了這些發現的重要性,他說:“到目前為止,我們一直在阿爾茨海默病研究中使用MAOB抑制劑,它阻止了H?O?以及GABA的產生。通過確定MAOB下游的酶SIRT2和ALDH1A1,我們現在可以有選擇地抑制GABA的產生,而不影響H?O?,這將使我們能夠剖析GABA和H?O?的影響,并研究它們在疾病進展中的各自作用。”
盡管SIRT2可能不是直接的藥物靶點,因為其對神經退行性病變的影響有限,但這項研究為旨在控制阿爾茨海默病中星形膠質細胞反應性的更精確治療策略鋪平了道路。
參考資料
[1] SIRT2 and ALDH1A1 as critical enzymes for astrocytic GABA production in Alzheimer’s disease