當前位置:首頁 >新聞中心 >市場動態


S-亞硝基化修飾 EZH2:調控內皮穩態的新機制與潛在治療靶點


  市場動態     |      2025-04-28
摘要:研究人員開展了關于S-亞硝基化修飾EZH2的研究。
在生命的微觀世界里,細胞的正常運作依賴于各種精細的調控機制。一氧化氮(NO)作為一種多功能的生物活性分子,在細胞功能調節中扮演著重要角色,它可通過S-亞硝基化修飾蛋白質來發揮作用。EZH2是多梳抑制復合物2(PRC2)的關鍵功能性酶組分,負責催化組蛋白H3第27位賴氨酸的甲基化(H3K27me3),進而調控基因表達,在細胞分化、發育以及多種疾病進程中都有著舉足輕重的地位。此前,雖然NO信號通路對血管內皮細胞基因表達有影響,但NO依賴的蛋白質S-亞硝基化修飾在定義內皮細胞表觀遺傳景觀中的作用尚不明確,EZH2的S-亞硝基化修飾及其對該關鍵表觀遺傳調節因子的催化活性、定位和降解的影響也未見報道。為了填補這些知識空白,來自印度比拉理工學院(Birla Institute of Technology and Science)的研究人員開展了深入研究,相關成果發表在《Nature Communications》上,為理解內皮細胞功能調控及相關疾病治療提供了新的視角。
研究人員主要運用了以下幾種關鍵技術方法:一是使用生物素開關法(biotin switch assay)和碘代串聯質譜標簽(iodoTMT)標記試劑檢測EZH2的S-亞硝基化;二是通過免疫共沉淀(co-immunoprecipitation)實驗探究蛋白質之間的相互作用;三是利用染色質免疫沉淀(Chromatin Immunoprecipitation,ChIP)及后續的定量PCR分析基因啟動子區域H3K27me3的富集情況;四是借助分子動力學(MD)模擬從結構層面分析S-亞硝基化對EZH2-SUZ12復合物的影響。
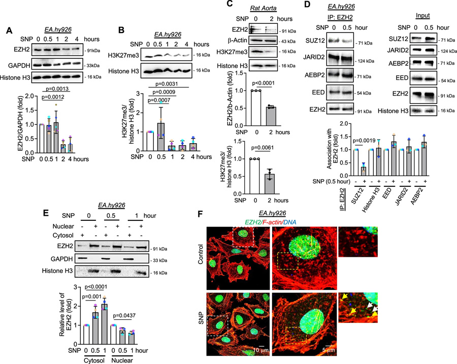
EZH2的S-亞硝基化通過改變PRC2復合物的組裝、甲基轉移酶活性及EZH2的穩定性來維持內皮穩態圖1EZH2的S-亞硝基化通過改變PRC2復合物的組裝、甲基轉移酶活性及EZH2的穩定性來維持內皮穩態
SNP/GSNO與EZH2的相互作用及對相關指標的影響
研究人員以硝普鈉(SNP)作為外源性NO供體,發現SNP處理人臍靜脈內皮細胞(HUVEC)和人臍靜脈內皮細胞系(EA.hy926細胞)后,細胞內亞硝酸鹽水平呈時間依賴性增加。SNP可使EZH2蛋白及其催化產物H3K27me3水平降低,且H3K27me3水平在SNP處理1小時后就顯著下降,早于EZH2蛋白在2小時后的降解。進一步研究表明,SNP處理30分鐘時,SUZ12就從EZH2結合的PRC2復合物上解離,導致PRC2復合物催化活性降低。同時,SNP促使EZH2發生胞質轉位,通過亞細胞分級分離和免疫熒光實驗得以證實。為排除SNP作用的非特異性,研究人員使用S-亞硝基谷胱甘肽(GSNO)進行實驗,得到了相似的結果,且GSNO處理后EZH2的相互作用蛋白發生改變,通過質譜分析鑒定出了相關變化的蛋白。
EZH2的S-亞硝基化修飾及對PRC2復合物活性的影響
研究人員通過體外無細胞系統和細胞實驗證實,NO處理可使EZH2蛋白發生S-亞硝基化修飾。生物素開關法和免疫沉淀實驗表明,在EA.hy926細胞中,NO處理后EZH2蛋白被S-亞硝基化。同時,使用天然誘導劑緩激肽(bradykinin)誘導內源性NO產生,也檢測到EZH2蛋白的S-亞硝基化及與SUZ12結合的喪失。此外,H3K27me3組蛋白甲基轉移酶(HMT)活性測定顯示,SNP或GSNO處理后,PRC2復合物的甲基轉移酶活性顯著降低,說明EZH2的S-亞硝基化導致SUZ12從PRC2復合物上早期解離,進而降低其催化活性。
一氧化氮通過誘導SUZ12解離,引發EZH2蛋白的胞質定位與降解,并伴隨H3K27me3水平的早期下降
圖2一氧化氮通過誘導SUZ12解離,引發EZH2蛋白的胞質定位與降解,并伴隨H3K27me3水平的早期下降
EZH2降解途徑及內源性NO抑制的影響
研究發現,S-亞硝基化的EZH2主要通過自噬溶酶體途徑降解。使用蛋白酶體抑制劑MG132不能逆轉SNP處理后EZH2的降解,而自噬溶酶體途徑抑制劑巴弗洛霉素A1(bafilomycin A1)可部分逆轉。同時抑制蛋白酶體和自噬溶酶體途徑,能完全逆轉EZH2的降解,但無法恢復H3K27me3的水平。此外,抑制內源性NO產生機制,如使用eNOSsiRNA敲低HUVEC細胞中的eNOS,或用L-NAME抑制一氧化氮合酶(NOS),可逆轉由VEGF或緩激肽誘導的EZH2和H3K27me3水平的降低,且限制EZH2的胞質轉位,使其定位在細胞核中。
EZH2-H3K27me3軸在糖尿病腎病中的作用及調節效果
研究人員發現,在糖尿病腎病中,EZH2-H3K27me3軸增強。預先用H3K27me3特異性去甲基化酶抑制劑GSK-J4處理細胞,可逆轉SNP誘導的H3K27me3水平降低,并抑制SNP誘導的內皮細胞遷移。通過實時定量PCR(qPCR)和染色質免疫沉淀實驗發現,SNP處理后,與內皮功能相關的基因如VEGFa、TBX20等的轉錄水平增加,且這些基因啟動子區域H3K27me3的富集減少。在高糖環境下,GSNO處理可逆轉高糖誘導的EC和大鼠主動脈中EZH2、H3K27me3水平的升高以及炎癥黏附分子ICAM1的表達,減少單核細胞黏附,這表明S-亞硝基化介導的EZH2調節可能是對抗糖尿病血管并發癥的潛在治療策略。
EZH2特定半胱氨酸殘基S-亞硝基化的作用及分子機制
通過預測工具發現EZH2蛋白的半胱氨酸329(C329)、700(C700)等位點可能發生S-亞硝基化。構建點突變體實驗表明,C329S突變體對SNP處理不敏感,其EZH2蛋白水平未受影響,但H3K27me3水平顯著降低;C700S突變體的EZH2蛋白水平在SNP處理后顯著下降,而H3K27me3水平不變。雙突變體EZH2 C329S C700S對SNP完全不敏感。免疫熒光和共聚焦成像顯示,SNP可誘導野生型EZH2的胞質轉位,但對C329S和雙突變體無此作用。分子動力學模擬顯示,EZH2在C329和C700位點的S-亞硝基化導致EZH2-SUZ12復合物構象改變,使SUZ12與EZH2的SAL結構域結合減弱,最終導致復合物不穩定。
綜上所述,該研究揭示了NO信號通路通過S-亞硝基化修飾EZH2的C329和C700殘基,影響PRC2復合物的穩定性和催化活性,進而調控基因表達,維持內皮穩態。在糖尿病等疾病狀態下,S-亞硝基化修飾EZH2可能成為潛在的治療靶點。不過,研究也存在一定局限性,如未能在體內模型中證實eNOS基因表達或催化抑制對EZH2和H3K27me3的影響。未來研究可進一步探索NO依賴的表觀遺傳通路調控機制,為相關疾病的治療提供更堅實的理論基礎和潛在的治療策略。
參考資料
[1]S-nitrosylation of EZH2 alters PRC2 assembly, methyltransferase activity, and EZH2 stability to maintain endothelial homeostasis

 

摘要:研究人員開展了關于S-亞硝基化修飾EZH2的研究。
在生命的微觀世界里,細胞的正常運作依賴于各種精細的調控機制。一氧化氮(NO)作為一種多功能的生物活性分子,在細胞功能調節中扮演著重要角色,它可通過S-亞硝基化修飾蛋白質來發揮作用。EZH2是多梳抑制復合物2(PRC2)的關鍵功能性酶組分,負責催化組蛋白H3第27位賴氨酸的甲基化(H3K27me3),進而調控基因表達,在細胞分化、發育以及多種疾病進程中都有著舉足輕重的地位。此前,雖然NO信號通路對血管內皮細胞基因表達有影響,但NO依賴的蛋白質S-亞硝基化修飾在定義內皮細胞表觀遺傳景觀中的作用尚不明確,EZH2的S-亞硝基化修飾及其對該關鍵表觀遺傳調節因子的催化活性、定位和降解的影響也未見報道。為了填補這些知識空白,來自印度比拉理工學院(Birla Institute of Technology and Science)的研究人員開展了深入研究,相關成果發表在《Nature Communications》上,為理解內皮細胞功能調控及相關疾病治療提供了新的視角。
研究人員主要運用了以下幾種關鍵技術方法:一是使用生物素開關法(biotin switch assay)和碘代串聯質譜標簽(iodoTMT)標記試劑檢測EZH2的S-亞硝基化;二是通過免疫共沉淀(co-immunoprecipitation)實驗探究蛋白質之間的相互作用;三是利用染色質免疫沉淀(Chromatin Immunoprecipitation,ChIP)及后續的定量PCR分析基因啟動子區域H3K27me3的富集情況;四是借助分子動力學(MD)模擬從結構層面分析S-亞硝基化對EZH2-SUZ12復合物的影響。
EZH2的S-亞硝基化通過改變PRC2復合物的組裝、甲基轉移酶活性及EZH2的穩定性來維持內皮穩態圖1EZH2的S-亞硝基化通過改變PRC2復合物的組裝、甲基轉移酶活性及EZH2的穩定性來維持內皮穩態
SNP/GSNO與EZH2的相互作用及對相關指標的影響
研究人員以硝普鈉(SNP)作為外源性NO供體,發現SNP處理人臍靜脈內皮細胞(HUVEC)和人臍靜脈內皮細胞系(EA.hy926細胞)后,細胞內亞硝酸鹽水平呈時間依賴性增加。SNP可使EZH2蛋白及其催化產物H3K27me3水平降低,且H3K27me3水平在SNP處理1小時后就顯著下降,早于EZH2蛋白在2小時后的降解。進一步研究表明,SNP處理30分鐘時,SUZ12就從EZH2結合的PRC2復合物上解離,導致PRC2復合物催化活性降低。同時,SNP促使EZH2發生胞質轉位,通過亞細胞分級分離和免疫熒光實驗得以證實。為排除SNP作用的非特異性,研究人員使用S-亞硝基谷胱甘肽(GSNO)進行實驗,得到了相似的結果,且GSNO處理后EZH2的相互作用蛋白發生改變,通過質譜分析鑒定出了相關變化的蛋白。
EZH2的S-亞硝基化修飾及對PRC2復合物活性的影響
研究人員通過體外無細胞系統和細胞實驗證實,NO處理可使EZH2蛋白發生S-亞硝基化修飾。生物素開關法和免疫沉淀實驗表明,在EA.hy926細胞中,NO處理后EZH2蛋白被S-亞硝基化。同時,使用天然誘導劑緩激肽(bradykinin)誘導內源性NO產生,也檢測到EZH2蛋白的S-亞硝基化及與SUZ12結合的喪失。此外,H3K27me3組蛋白甲基轉移酶(HMT)活性測定顯示,SNP或GSNO處理后,PRC2復合物的甲基轉移酶活性顯著降低,說明EZH2的S-亞硝基化導致SUZ12從PRC2復合物上早期解離,進而降低其催化活性。
一氧化氮通過誘導SUZ12解離,引發EZH2蛋白的胞質定位與降解,并伴隨H3K27me3水平的早期下降
圖2一氧化氮通過誘導SUZ12解離,引發EZH2蛋白的胞質定位與降解,并伴隨H3K27me3水平的早期下降
EZH2降解途徑及內源性NO抑制的影響
研究發現,S-亞硝基化的EZH2主要通過自噬溶酶體途徑降解。使用蛋白酶體抑制劑MG132不能逆轉SNP處理后EZH2的降解,而自噬溶酶體途徑抑制劑巴弗洛霉素A1(bafilomycin A1)可部分逆轉。同時抑制蛋白酶體和自噬溶酶體途徑,能完全逆轉EZH2的降解,但無法恢復H3K27me3的水平。此外,抑制內源性NO產生機制,如使用eNOSsiRNA敲低HUVEC細胞中的eNOS,或用L-NAME抑制一氧化氮合酶(NOS),可逆轉由VEGF或緩激肽誘導的EZH2和H3K27me3水平的降低,且限制EZH2的胞質轉位,使其定位在細胞核中。
EZH2-H3K27me3軸在糖尿病腎病中的作用及調節效果
研究人員發現,在糖尿病腎病中,EZH2-H3K27me3軸增強。預先用H3K27me3特異性去甲基化酶抑制劑GSK-J4處理細胞,可逆轉SNP誘導的H3K27me3水平降低,并抑制SNP誘導的內皮細胞遷移。通過實時定量PCR(qPCR)和染色質免疫沉淀實驗發現,SNP處理后,與內皮功能相關的基因如VEGFa、TBX20等的轉錄水平增加,且這些基因啟動子區域H3K27me3的富集減少。在高糖環境下,GSNO處理可逆轉高糖誘導的EC和大鼠主動脈中EZH2、H3K27me3水平的升高以及炎癥黏附分子ICAM1的表達,減少單核細胞黏附,這表明S-亞硝基化介導的EZH2調節可能是對抗糖尿病血管并發癥的潛在治療策略。
EZH2特定半胱氨酸殘基S-亞硝基化的作用及分子機制
通過預測工具發現EZH2蛋白的半胱氨酸329(C329)、700(C700)等位點可能發生S-亞硝基化。構建點突變體實驗表明,C329S突變體對SNP處理不敏感,其EZH2蛋白水平未受影響,但H3K27me3水平顯著降低;C700S突變體的EZH2蛋白水平在SNP處理后顯著下降,而H3K27me3水平不變。雙突變體EZH2 C329S C700S對SNP完全不敏感。免疫熒光和共聚焦成像顯示,SNP可誘導野生型EZH2的胞質轉位,但對C329S和雙突變體無此作用。分子動力學模擬顯示,EZH2在C329和C700位點的S-亞硝基化導致EZH2-SUZ12復合物構象改變,使SUZ12與EZH2的SAL結構域結合減弱,最終導致復合物不穩定。
綜上所述,該研究揭示了NO信號通路通過S-亞硝基化修飾EZH2的C329和C700殘基,影響PRC2復合物的穩定性和催化活性,進而調控基因表達,維持內皮穩態。在糖尿病等疾病狀態下,S-亞硝基化修飾EZH2可能成為潛在的治療靶點。不過,研究也存在一定局限性,如未能在體內模型中證實eNOS基因表達或催化抑制對EZH2和H3K27me3的影響。未來研究可進一步探索NO依賴的表觀遺傳通路調控機制,為相關疾病的治療提供更堅實的理論基礎和潛在的治療策略。
參考資料
[1]S-nitrosylation of EZH2 alters PRC2 assembly, methyltransferase activity, and EZH2 stability to maintain endothelial homeostasis