當前位置:首頁 >新聞中心 >市場動態


《Nature Neuroscience》大腦白質為何隨年齡退化?因為免疫細胞“勾心斗角”


  市場動態     |      2025-05-26
摘要:本研究揭示了衰老過程中小膠質細胞(microglia)異常激活通過CXCL10-CXCR3軸招募CD8+T細胞,導致白質退變和認知功能下降的機制。
背景與問題
隨著年齡增長,大腦白質會逐漸退化,表現為髓鞘結構異常、軸突損傷和認知功能下降。這種退變與神經炎癥密切相關,但具體機制尚未闡明。近年研究發現,衰老大腦中會出現小膠質細胞(microglia)異常激活和CD8+T細胞浸潤的現象,但這些免疫細胞如何相互作用并加劇神經退變仍是未解之謎。
 小膠質細胞激活調控CXCL10介導的CD8+ T細胞募集,促進衰老相關白質變性圖1 小膠質細胞激活調控CXCL10介導的CD8+ T細胞募集,促進衰老相關白質變性
研究設計與意義
來自德國維爾茨堡大學和德國神經退行性疾病中心(DZNE)的Janos Groh團隊在《Nature Neuroscience》發表研究,首次揭示小膠質細胞通過CXCL10-CXCR3化學趨化軸招募CD8+T細胞,進而驅動衰老相關白質退變的完整機制。該研究不僅闡明了神經-免疫互作在衰老中的關鍵作用,還為阿爾茨海默病、多發性硬化等年齡相關神經疾病提供了潛在治療靶點。
關鍵技術方法
研究采用PLX5622藥物誘導小膠質細胞耗竭、CX3CR1基因敲除小鼠模型,結合單細胞RNA測序(scRNA-seq)和多重錯誤魯棒熒光原位雜交(MERFISH)空間轉錄組技術分析白質區域細胞互作。通過流式細胞術、免疫電鏡和視覺行為學檢測(OptoDrum)驗證表型,并利用人腦尸檢樣本進行臨床相關性分析。
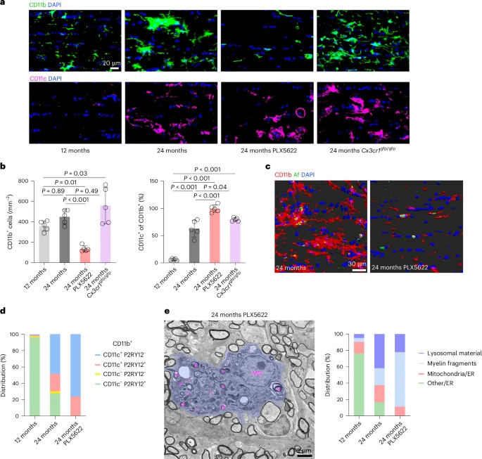
 小膠質細胞對PLX5622處理或衰老視神經中CX3CR1缺失的應答
圖2 小膠質細胞對PLX5622處理或衰老視神經中CX3CR1缺失的應答
主要研究結果
1. 小膠質細胞異常激活加劇白質衰老
通過比較12月齡(成年)和24月齡(老年)小鼠視神經發現:老年組出現髓鞘冗余/碎片化(redundant/fragmented myelin)、軸突球狀體(axonal spheroids)等退行性病變。PLX5622處理(耗竭小膠質細胞)或CX3CR1缺失會加重這些病變,并伴隨CD11c+活化小膠質細胞積聚和視覺功能下降。
2. CD8+T細胞是軸突退變的直接效應者
在Cd8-/-小鼠中,PLX5622處理不再引起軸突損傷和視網膜神經節細胞(RGCs)丟失。單細胞測序顯示老年小鼠白質中CD8+T細胞高表達顆粒酶B(GZMB)等細胞毒性分子,并與退變軸突共定位。
3. MERFISH解析CXCL10+細胞生態位
空間轉錄組發現CD8+T細胞傾向于聚集在CXCL10+反應性星形膠質細胞和小膠質細胞周圍。在Cxcl10-/-或Cxcr3-/-骨髓嵌合小鼠中,CD8+T細胞浸潤減少,白質退變得以緩解。
4. TREM2調控小膠質-星形膠質細胞對話
Trem2-/-小鼠的小膠質細胞無法向WAM(white matter-associated microglia)狀態轉化,導致CXCL10表達降低和CD8+T細胞募集減少,證實TREM2是神經免疫調控的關鍵節點。
結論與展望
該研究建立了"衰老→髓鞘損傷→小膠質細胞活化→CXCL10釋放→CD8+TRM細胞浸潤→軸突退變"的完整病理鏈條。特別值得注意的是,團隊在人類前扣帶回皮層樣本中同樣觀察到CD8+TRM細胞的年齡相關性積聚,證實該機制在人類神經系統中的保守性。這一發現為開發針對CXCL10-CXCR3軸的神經保護策略提供了理論依據,未來或可通過調節小膠質細胞狀態來延緩衰老相關的認知衰退。
參考資料
[1] Microglia activation orchestrates CXCL10-mediated CD8+ T cell recruitment to promote aging-related white matter degeneration

 

摘要:本研究揭示了衰老過程中小膠質細胞(microglia)異常激活通過CXCL10-CXCR3軸招募CD8+T細胞,導致白質退變和認知功能下降的機制。
背景與問題
隨著年齡增長,大腦白質會逐漸退化,表現為髓鞘結構異常、軸突損傷和認知功能下降。這種退變與神經炎癥密切相關,但具體機制尚未闡明。近年研究發現,衰老大腦中會出現小膠質細胞(microglia)異常激活和CD8+T細胞浸潤的現象,但這些免疫細胞如何相互作用并加劇神經退變仍是未解之謎。
 小膠質細胞激活調控CXCL10介導的CD8+ T細胞募集,促進衰老相關白質變性圖1 小膠質細胞激活調控CXCL10介導的CD8+ T細胞募集,促進衰老相關白質變性
研究設計與意義
來自德國維爾茨堡大學和德國神經退行性疾病中心(DZNE)的Janos Groh團隊在《Nature Neuroscience》發表研究,首次揭示小膠質細胞通過CXCL10-CXCR3化學趨化軸招募CD8+T細胞,進而驅動衰老相關白質退變的完整機制。該研究不僅闡明了神經-免疫互作在衰老中的關鍵作用,還為阿爾茨海默病、多發性硬化等年齡相關神經疾病提供了潛在治療靶點。
關鍵技術方法
研究采用PLX5622藥物誘導小膠質細胞耗竭、CX3CR1基因敲除小鼠模型,結合單細胞RNA測序(scRNA-seq)和多重錯誤魯棒熒光原位雜交(MERFISH)空間轉錄組技術分析白質區域細胞互作。通過流式細胞術、免疫電鏡和視覺行為學檢測(OptoDrum)驗證表型,并利用人腦尸檢樣本進行臨床相關性分析。
 小膠質細胞對PLX5622處理或衰老視神經中CX3CR1缺失的應答
圖2 小膠質細胞對PLX5622處理或衰老視神經中CX3CR1缺失的應答
主要研究結果
1. 小膠質細胞異常激活加劇白質衰老
通過比較12月齡(成年)和24月齡(老年)小鼠視神經發現:老年組出現髓鞘冗余/碎片化(redundant/fragmented myelin)、軸突球狀體(axonal spheroids)等退行性病變。PLX5622處理(耗竭小膠質細胞)或CX3CR1缺失會加重這些病變,并伴隨CD11c+活化小膠質細胞積聚和視覺功能下降。
2. CD8+T細胞是軸突退變的直接效應者
在Cd8-/-小鼠中,PLX5622處理不再引起軸突損傷和視網膜神經節細胞(RGCs)丟失。單細胞測序顯示老年小鼠白質中CD8+T細胞高表達顆粒酶B(GZMB)等細胞毒性分子,并與退變軸突共定位。
3. MERFISH解析CXCL10+細胞生態位
空間轉錄組發現CD8+T細胞傾向于聚集在CXCL10+反應性星形膠質細胞和小膠質細胞周圍。在Cxcl10-/-或Cxcr3-/-骨髓嵌合小鼠中,CD8+T細胞浸潤減少,白質退變得以緩解。
4. TREM2調控小膠質-星形膠質細胞對話
Trem2-/-小鼠的小膠質細胞無法向WAM(white matter-associated microglia)狀態轉化,導致CXCL10表達降低和CD8+T細胞募集減少,證實TREM2是神經免疫調控的關鍵節點。
結論與展望
該研究建立了"衰老→髓鞘損傷→小膠質細胞活化→CXCL10釋放→CD8+TRM細胞浸潤→軸突退變"的完整病理鏈條。特別值得注意的是,團隊在人類前扣帶回皮層樣本中同樣觀察到CD8+TRM細胞的年齡相關性積聚,證實該機制在人類神經系統中的保守性。這一發現為開發針對CXCL10-CXCR3軸的神經保護策略提供了理論依據,未來或可通過調節小膠質細胞狀態來延緩衰老相關的認知衰退。
參考資料
[1] Microglia activation orchestrates CXCL10-mediated CD8+ T cell recruitment to promote aging-related white matter degeneration