摘要:研究表明J17能有效恢復AD模型小鼠血液和腦內丁酸水平,改善認知障礙,減少Aβ沉積和小膠質細胞過度活化。
當人類壽命不斷延長,阿爾茨海默病(Alzheimer's disease, AD)已成為困擾全球的公共衛生挑戰。這種最常見的神經退行性疾病以進行性認知衰退為特征,目前缺乏有效治療方法。AD的神經病理特征包括細胞外淀粉樣斑塊、神經纖維纏結、神經炎癥和神經元丟失。其中,淀粉樣蛋白β(amyloid β, Aβ)作為淀粉樣斑塊的主要成分,其異常沉積被認為是AD發病的核心環節。Aβ是由淀粉樣前體蛋白(amyloid precursor protein, APP)經β-分泌酶BACE1和γ-分泌酶順序切割產生。當APP加工過程失調,Aβ生成增加,同時小膠質細胞清除功能受損,共同導致Aβ沉積。更棘手的是,Aβ沉積又會激活小膠質細胞,引發神經炎癥反應,形成惡性循環。
近年來,腸道菌群及其代謝產物在AD發病中的作用日益受到關注。在眾多微生物代謝產物中,丁酸(butyrate)展現出對AD的潛在益處。然而,如何提高丁酸的生物利用度是實現其臨床應用的關鍵挑戰。為了解決這一難題,研究團隊另辟蹊徑,開發了一種工程化的產丁酸釀酒酵母(Saccharomyces cerevisiae)菌株J17。這種酵母益生菌有望通過丁酸補充和底盤益生功能的協同作用,改善AD相關表型。

圖1 肥胖重塑脂肪組織中CD8+ T細胞的鐵代謝以加劇代謝性炎癥
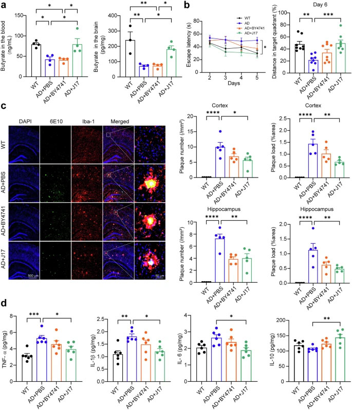
為驗證這一創新策略,研究人員首先檢測了AD模型小鼠APP23/PS45中丁酸水平的變化。結果顯示,與野生型(WT)小鼠相比,AD模型小鼠血液和腦內的丁酸水平分別顯著降低至53.99±6.90%和28.92±2.92%,這一現象與AD患者及其他兩種AD模型小鼠(APP/PS1和3xTg)中的發現一致。引人注目的是,J17干預成功恢復了AD小鼠血液和腦內的丁酸水平,而底盤菌株BY4741則無此效果。
在認知功能評估方面,J17表現出顯著改善效果。莫里斯水迷宮(Morris water maze, MWM)測試中,可見平臺試驗第一天四組小鼠的逃避潛伏期無差異。在隨后四天的隱藏平臺試驗中,J17處理的AD小鼠逃避潛伏期顯著縮短,第五天時從50.20±6.64秒降至27.82±5.86秒,與野生型小鼠水平(30.01±4.70秒)相當。在最后一天的探查試驗中,J17處理的AD小鼠在目標象限的游泳距離也顯著長于未處理的AD小鼠。值得注意的是,BY4741處理的AD小鼠也表現出改善趨勢,但無統計學顯著性。這些結果證明J17能挽救AD小鼠的學習記憶缺陷。
對Aβ沉積的進一步分析顯示,J17顯著減少了AD小鼠皮層和海馬中Aβ斑塊的數量和面積。在皮層,斑塊數量從10.06±3.21/mm2降至5.70±2.20/mm2,面積從1.44±0.43%降至0.68±0.13%;在海馬,數量從7.31±1.57/mm2降至4.03±1.64/mm2,面積從1.14±0.48%降至0.49±0.10%。BY4741處理組也觀察到Aβ斑塊減少趨勢,但差異不顯著。機制研究表明,J17通過降低APP、BACE1和CTFβ水平,抑制BACE1介導的APPβ-剪切,從而減少Aβ42生成和斑塊形成。
除減少Aβ生成外,增強Aβ清除也是J17的作用機制。研究發現J17減輕了AD小鼠小膠質細胞活化,表現為離子鈣結合適配器分子1(Iba-1)染色減少。同時,J17將皮層中促炎細胞因子TNF-α、IL-1β和IL-6水平分別降至74.85±15.56%、66.91±11.74%和71.45±14.29%,而抗炎細胞因子IL-10水平升至135.63±6.84%。海馬區也觀察到一致變化。這表明J17通過減輕小膠質細胞過度活化和神經炎癥,促進小膠質細胞介導的Aβ清除。
此外,J17重塑了AD小鼠的腸道菌群,降低了炎癥和神經毒性相關代謝物水平,表明J17有利于維持AD小鼠健康的腸道環境,這可能有助于緩解AD相關表型。
本研究主要采用了以下關鍵技術方法:使用APP23/PS45轉基因AD模型小鼠進行干預研究;通過Morris水迷宮實驗評估認知功能;采用免疫熒光染色檢測Aβ斑塊和小膠質細胞標志物Iba-1;通過酶聯免疫吸附試驗(ELISA)測定細胞因子水平;利用16S rRNA測序和非靶向代謝組學分析腸道菌群和代謝物變化。

圖2 工程化產丁酸酵母(J17)可糾正丁酸缺乏,并改善APP23/PS45小鼠的阿爾茨海默癥相關表型
J17挽救丁酸缺陷并改善APP23/PS45小鼠AD相關表型
研究人員首先證實了AD模型小鼠存在系統性丁酸缺乏,而J17干預能有效恢復血液和腦內丁酸水平。在認知功能方面,J17顯著改善了AD小鼠在莫里斯水迷宮測試中的表現,縮短逃避潛伏期,增加目標象限游泳距離。
J17減輕Aβ沉積并調節APP加工
通過免疫熒光染色發現,J17顯著減少了皮層和海馬區Aβ斑塊的數量和面積。機制研究表明,J17降低了APP、BACE1和CTFβ蛋白水平,抑制BACE1介導的APPβ-剪切通路,從而減少Aβ42生成。
J17減輕小膠質細胞過度活化和神經炎癥
J17處理降低了小膠質細胞標志物Iba-1的表達,調節炎癥因子平衡,降低TNF-α、IL-1β和IL-6等促炎因子水平,提高抗炎因子IL-10水平,表明J17能緩解神經炎癥反應。
J17重塑腸道菌群
研究還發現J17能調節AD小鼠腸道菌群組成,降低炎癥和神經毒性相關代謝物,改善腸道微環境,這可能是其發揮益生效應的另一重要途徑。
本研究證實工程化產丁酸酵母J17能通過多種機制緩解AD相關病理表型。值得注意的是,雖然底盤菌株BY4741也顯示出改善AD表型的趨勢,但未改變丁酸水平,且效果無統計學顯著性,強烈提示J17的益處來自于丁酸補充和益生功能的協同效應。與糞便微生物移植相比,J17給藥具有避免未知或條件性病原體潛在風險的優勢。然而,J17的劑量效應和長期效果仍需進一步研究。
該研究成果發表于《Signal Transduction and Targeted Therapy》,為AD治療提供了新的思路和策略,即通過工程微生物靶向腸道-腦軸,實現神經退行性疾病的干預。這種微生物療法策略具有重要轉化醫學價值,為開發AD新型治療方法開辟了道路。
參考資料
[1] Engineered butyrate-producing yeasts mitigate Alzheimer-associated phenotypes
摘要:研究表明J17能有效恢復AD模型小鼠血液和腦內丁酸水平,改善認知障礙,減少Aβ沉積和小膠質細胞過度活化。
當人類壽命不斷延長,阿爾茨海默病(Alzheimer's disease, AD)已成為困擾全球的公共衛生挑戰。這種最常見的神經退行性疾病以進行性認知衰退為特征,目前缺乏有效治療方法。AD的神經病理特征包括細胞外淀粉樣斑塊、神經纖維纏結、神經炎癥和神經元丟失。其中,淀粉樣蛋白β(amyloid β, Aβ)作為淀粉樣斑塊的主要成分,其異常沉積被認為是AD發病的核心環節。Aβ是由淀粉樣前體蛋白(amyloid precursor protein, APP)經β-分泌酶BACE1和γ-分泌酶順序切割產生。當APP加工過程失調,Aβ生成增加,同時小膠質細胞清除功能受損,共同導致Aβ沉積。更棘手的是,Aβ沉積又會激活小膠質細胞,引發神經炎癥反應,形成惡性循環。
近年來,腸道菌群及其代謝產物在AD發病中的作用日益受到關注。在眾多微生物代謝產物中,丁酸(butyrate)展現出對AD的潛在益處。然而,如何提高丁酸的生物利用度是實現其臨床應用的關鍵挑戰。為了解決這一難題,研究團隊另辟蹊徑,開發了一種工程化的產丁酸釀酒酵母(Saccharomyces cerevisiae)菌株J17。這種酵母益生菌有望通過丁酸補充和底盤益生功能的協同作用,改善AD相關表型。

圖1 肥胖重塑脂肪組織中CD8+ T細胞的鐵代謝以加劇代謝性炎癥
為驗證這一創新策略,研究人員首先檢測了AD模型小鼠APP23/PS45中丁酸水平的變化。結果顯示,與野生型(WT)小鼠相比,AD模型小鼠血液和腦內的丁酸水平分別顯著降低至53.99±6.90%和28.92±2.92%,這一現象與AD患者及其他兩種AD模型小鼠(APP/PS1和3xTg)中的發現一致。引人注目的是,J17干預成功恢復了AD小鼠血液和腦內的丁酸水平,而底盤菌株BY4741則無此效果。
在認知功能評估方面,J17表現出顯著改善效果。莫里斯水迷宮(Morris water maze, MWM)測試中,可見平臺試驗第一天四組小鼠的逃避潛伏期無差異。在隨后四天的隱藏平臺試驗中,J17處理的AD小鼠逃避潛伏期顯著縮短,第五天時從50.20±6.64秒降至27.82±5.86秒,與野生型小鼠水平(30.01±4.70秒)相當。在最后一天的探查試驗中,J17處理的AD小鼠在目標象限的游泳距離也顯著長于未處理的AD小鼠。值得注意的是,BY4741處理的AD小鼠也表現出改善趨勢,但無統計學顯著性。這些結果證明J17能挽救AD小鼠的學習記憶缺陷。
對Aβ沉積的進一步分析顯示,J17顯著減少了AD小鼠皮層和海馬中Aβ斑塊的數量和面積。在皮層,斑塊數量從10.06±3.21/mm2降至5.70±2.20/mm2,面積從1.44±0.43%降至0.68±0.13%;在海馬,數量從7.31±1.57/mm2降至4.03±1.64/mm2,面積從1.14±0.48%降至0.49±0.10%。BY4741處理組也觀察到Aβ斑塊減少趨勢,但差異不顯著。機制研究表明,J17通過降低APP、BACE1和CTFβ水平,抑制BACE1介導的APPβ-剪切,從而減少Aβ42生成和斑塊形成。
除減少Aβ生成外,增強Aβ清除也是J17的作用機制。研究發現J17減輕了AD小鼠小膠質細胞活化,表現為離子鈣結合適配器分子1(Iba-1)染色減少。同時,J17將皮層中促炎細胞因子TNF-α、IL-1β和IL-6水平分別降至74.85±15.56%、66.91±11.74%和71.45±14.29%,而抗炎細胞因子IL-10水平升至135.63±6.84%。海馬區也觀察到一致變化。這表明J17通過減輕小膠質細胞過度活化和神經炎癥,促進小膠質細胞介導的Aβ清除。
此外,J17重塑了AD小鼠的腸道菌群,降低了炎癥和神經毒性相關代謝物水平,表明J17有利于維持AD小鼠健康的腸道環境,這可能有助于緩解AD相關表型。
本研究主要采用了以下關鍵技術方法:使用APP23/PS45轉基因AD模型小鼠進行干預研究;通過Morris水迷宮實驗評估認知功能;采用免疫熒光染色檢測Aβ斑塊和小膠質細胞標志物Iba-1;通過酶聯免疫吸附試驗(ELISA)測定細胞因子水平;利用16S rRNA測序和非靶向代謝組學分析腸道菌群和代謝物變化。

圖2 工程化產丁酸酵母(J17)可糾正丁酸缺乏,并改善APP23/PS45小鼠的阿爾茨海默癥相關表型
J17挽救丁酸缺陷并改善APP23/PS45小鼠AD相關表型
研究人員首先證實了AD模型小鼠存在系統性丁酸缺乏,而J17干預能有效恢復血液和腦內丁酸水平。在認知功能方面,J17顯著改善了AD小鼠在莫里斯水迷宮測試中的表現,縮短逃避潛伏期,增加目標象限游泳距離。
J17減輕Aβ沉積并調節APP加工
通過免疫熒光染色發現,J17顯著減少了皮層和海馬區Aβ斑塊的數量和面積。機制研究表明,J17降低了APP、BACE1和CTFβ蛋白水平,抑制BACE1介導的APPβ-剪切通路,從而減少Aβ42生成。
J17減輕小膠質細胞過度活化和神經炎癥
J17處理降低了小膠質細胞標志物Iba-1的表達,調節炎癥因子平衡,降低TNF-α、IL-1β和IL-6等促炎因子水平,提高抗炎因子IL-10水平,表明J17能緩解神經炎癥反應。
J17重塑腸道菌群
研究還發現J17能調節AD小鼠腸道菌群組成,降低炎癥和神經毒性相關代謝物,改善腸道微環境,這可能是其發揮益生效應的另一重要途徑。
本研究證實工程化產丁酸酵母J17能通過多種機制緩解AD相關病理表型。值得注意的是,雖然底盤菌株BY4741也顯示出改善AD表型的趨勢,但未改變丁酸水平,且效果無統計學顯著性,強烈提示J17的益處來自于丁酸補充和益生功能的協同效應。與糞便微生物移植相比,J17給藥具有避免未知或條件性病原體潛在風險的優勢。然而,J17的劑量效應和長期效果仍需進一步研究。
該研究成果發表于《Signal Transduction and Targeted Therapy》,為AD治療提供了新的思路和策略,即通過工程微生物靶向腸道-腦軸,實現神經退行性疾病的干預。這種微生物療法策略具有重要轉化醫學價值,為開發AD新型治療方法開辟了道路。
參考資料
[1] Engineered butyrate-producing yeasts mitigate Alzheimer-associated phenotypes


